
近日什么是配资,“两名家长带两名22岁孤独症青年乘机遭拒”的消息引发关注,相关话题也登上热搜。
家长带孤独症孩子乘机被拒载
4月1日晚,向伟和黄晓霞准备带孩子从大理飞往西安,隔天再转机杭州回家。他们找到大理机场的服务台,黄晓霞出示医院开给孩子的孤独症证明,希望可以申请机场的绿色通道。
登机时间临近,他们才被告知,孩子被拒载了。工作人员展示了“旅服登机群”内由“大理机场地服生产调”发送的一则消息,“MU5725两位孤独症旅客,机组通知影响客舱其他旅客乘机,拒载”。
被拒载的结果让他们十分惊讶,这是他们第一次因为孩子的孤独症被“拒载”。“我们连安检都没过,机组也没看到我们孩子,就看到是孤独症,你们就拒载吗?你也不询问一下情况,我们有没有坐过飞机?你们甚至可以查我们有没有飞行记录。为什么就这么粗鲁给我们拒载了?”向伟发出了一串疑问。
黄晓霞同样疑问,两位青年一直坐在附近没有吵闹,机场为何不将真实情况反馈给东航,提前争取沟通机会,“现在马上登机了,我们沟通也来不及了”。向伟告诉记者,服务台工作人员解释,之所以等了一个多小时才通知他们,是因为飞机降落后才联系上机组,东航方面也才刚回复。
最终,他们转乘18:40的西藏航空TV6012,在签署免责协议后飞往西安。值得一提的是,他们4月2日由西安飞往杭州的航班仍为东航,这次,他们没有申请绿色通道,顺利登上了飞机。
本想申请绿通优待,反被直接拒载,且除了一句冷冰冰的“影响客舱其他旅客乘机”反馈外并无任何沟通,这是最让孤独症患者及其家属受伤的粗暴和冷漠。
东航工作人员道歉
称公司将启动调查
对于此次拒载的发生原因,其中一位家长向伟介绍,4月2日上午,一位自称东航服务质量督查的人员添加其微信道歉,称公司将启动调查,“公司对整件事情负责,不会推诿,做好后续的整改。”4月8日,记者从事发机场处获悉,拒载行为是航司决定的。
也有业内人士分析认为,此次拒载事件背后,可能是机场和航司衔接沟通不畅所致,而非机组单方面误判。
东航客服介绍,患者是否适宜乘机由医生衡量,如果是有乘机风险的疾病需要旅客提出申请。“哪怕是在生病期间,他在航班上不出现什么问题,您可以正常坐这个航班。如果疾病发生期间可能会对自身或者对其他人(造成影响),或者说他会有一些异常的行为。我们建议您申请,具体以我们回电告知到您的为准。”
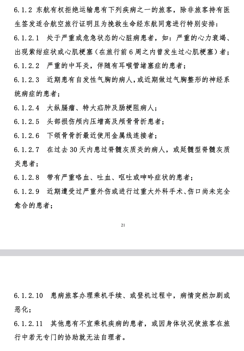
《中国东方航空股份有限公司旅客、行李运输条件》显示,东航有权拒绝运输患有下列疾病之一的旅客,除非旅客持有医生签发适合航空旅行证明且为挽救生命经东航同意进行特别安排(详见下图)。照此看,孤独症人士通常情况下不在航司的拒载范围。
另据报道,4月9日,记者致电大理凤仪机场,一位工作人员确认4月1日发生了拒载孤独症人群一事。“当时的情况,我们地面工作人员按照流程上报机组之后,确定情况不适合乘机,才进行了拒载。”当记者询问什么情况不适合乘机时,工作人员表示,不要有异常情况,如大喊大叫及一些肢体动作等。
孤独症等需要特殊关爱的人群是否可以正常乘机呢?上述工作人员表示,没有规定不可以乘机,但需要陪同人员确保他们情况正常,不要影响其他旅客。机场工作人员会帮助特殊人群办理登机手续,也会向机组上报特殊情况,最后的结果取决于机组或航司。
对于航空公司和机场而言,“保障飞行安全”固然是头等要事;但作为交通服务业,机场和航司为各类乘客特别是残疾人提供尽可能周全的服务,也当属分内之举。退一步讲,即使部分特殊乘客确实有不适宜乘机的情况,也该有个坦诚沟通的态度和合理合法的依据。
拒载是否侵犯乘客权益?
孤独症谱系障碍主要表现为社会交往互动障碍以及局限的重复性的行为兴趣和活动。据报道,中国孤独症人士超1300万人,孤独症属于心智障碍的一种,也是被《残疾人权利公约》涵盖的残障类型之一。
以孤独症为由拒载乘客,是否有依据?拒载乘客是否侵犯了乘客的权益?
陕西恒达律师事务所高级合伙人、公益律师赵良善认为,航空公司拒载的行为违法与否,要视具体情况来论。航空公司不得因残疾对其他旅客造成冒犯或不便而拒绝运输具备乘机条件的残疾人。孤独症患者通常被归类为残疾人范畴,航空公司无权仅凭医学证明拒载。
他提出,若孤独症患者出现如自伤、攻击他人、突发精神症状等明确危害安全的行为时,则可依法拒载,“航空公司需在拒载前进行专业评估,确认患者行为是否可能危害安全或造成不便。若仅凭家长提供的医学证明拒载,则缺乏充分依据。”他认为,航空公司应建立专业评估机制,结合医学评估、行为观察及无障碍服务需求综合判断,同时加强员工培训,提升服务意识。
河南泽槿律师事务所主任付建提出,“按照报道,本次事件中的两名孤独症患者在监护人的陪同下出行,状态良好且曾有乘机的经历,那这样的疾病就不应属于危及公共秩序的疾病范畴,两名患者更不应被歧视。”
付建表示,“机组如在未确认旅客真实身体健康状态时擅自拒载两位孤独症青年,或不符合法律规定、违反了与旅客的运输合同,应向旅客承担赔礼道歉赔偿损失的责任。”
网友吵翻了……
有网友表示,“理解航司做法”“安全第一”。
也有网友说,“拒载要有合理的理由”“要多给予理解”。
令人遗憾的是,此事恰好发生在世界孤独症日前一天,其遭遇恰恰正源于外界的不了解而产生的顾虑和担忧。孤独症并非罕见病,保障孤独症患者的合法权益是社会文明包容程度的体现。这有赖于民航管理部门及航空公司等公共服务机构加强培训,消除偏见误解,为特殊群体提供有尊严、无障碍、更友好的出行环境,营造更加包容和谐的社会环境。
这件事,你怎么看?
评论区聊聊什么是配资。




